
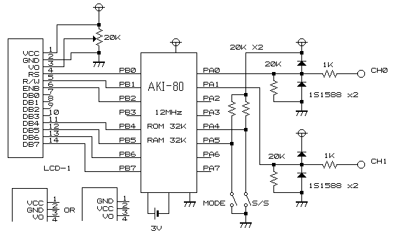
概略
AKI-80と16桁2行表示LCDだけで作れる、簡易タイプのロジックアナライザ
です。LCDは4ビットインターフェイスにし、外部回路をできるだけ少なくしてあ
ります。
観測できるのは、2チャンネルで最高サンプリングタイムは20μs(50kHz)
までとなっています。赤外線リモコンのセンサー出力を観察するために作成したもの
です、RS232Cの信号だと9600ボーまでは観測可能です。
メモリーは、約10k x 2bitで3個あります。リチュウム電池でバックアップ
を行うことにより、電源を切ってもデータを保持しますから観測後ゆっくりとデータ
解析を行う事ができます。
プログラムは最初24桁2行表示のLCD用に作成しましたが、公開にあたって24
桁表示のLCDが手に入りにくい為、秋月で販売している16桁2行のLCD用に変
更しました。配布ファイルには両方入れてあります。24桁のLCDを手に入れる事
ができればそちらの方が見やすくなります。
規格
サンプリングタイム(7モード)
20μs,50μs,100μs,200μs
500μs,1ms,2ms
トリガーモード(8モード)
ch0 = High, ch0 = Low
ch1 = High, ch1 = Low
ch0 = High & ch1 = Low
ch0 = High & ch1 = High
ch0 = Low & ch1 = High
ch0 = Low & ch1 = Low
メモリー
約10k x 2bit 3本
実行モード(3モード)
記録モード
表示モード
全メモリークリア
使用方
以下の説明の表示例は24桁表示のものです、16桁表示ですと一部単語等が省略し
たものとなります。
keyはモードkeyとS/S(スタート、セレクト)keyの2個だけで操作しま
す。
電源を入れるとロゴを表示した後、全モード表示に変わります。
ポケット タイプ ロジックアナライザ
Tomcat works Ver1.01
▽
Memory-1 Sampl 20us
Trigger ch0 = high
次に、S/Skeyを押すとデータを記録する為の待状態になります。
ポケット タイプ ロジックアナライザ
Record Busy
この状態で入力がトリガーモードと一致すると
ポケット タイプ ロジックアナライザ
Recording
上の表示に変わり、入力データをメモリーに記録しメモリーがいっぱいになると自動
的にデータの表示に変わります。
サンプリングタイムが20μsだと0.2秒で変わりますが2msですと20秒かか
ります。
Recording 表示になっている時は、どちらかのkeyを押す事で記録を中止しデータ
表示にする事ができます、ただし Record Busy 表示中はkeyを受け付けませんから
記録を中止するためには電源を切るしか有りません。
データ解析
データを表示中は、2個のkeyは表示の左右のスクロールkeyになります。スク
ロールさせてデータ解析を行います。この場合はリピートkeyとなっていて、さら
に約2秒以上押していると高速スクロールに変わります。
データ解析を終了するには2個のkeyを同時に押します、そうすると全モード表示
に戻ります
Memory-1 Sampl 20us
Trigger ch0 = high
モード変更
上記の全モード表示の時にモードkeyを押すとモード変更状態に変わります。
< Sampling time >
20us
続いてS/Skeyを押して変更します。
< Sampling time >
50us
ロータリー式で時間が変更できますから、目的の時間を設定して下さい。
次にモードkeyを押すとトリガーモードの変更ができます。
< Trigger mode >
ch0 = high
サンプリングタイムの時と同様にS/Skeyで変更します
次にモードkeyを押すとメモリーの変更ができます。
< Memory mode >
Memory-1
サンプリングタイムの時と同様にS/Skeyで変更します
次にモードkeyを押すと実行モードの変更ができます。
< Execut mode >
Record mode
サンプリングタイムの時と同様にS/Skeyで変更します
次にモードkeyを押すと全モード表示に戻ります
Memory-1 Sampl 20us
Trigger ch0 = high
表示モードの場合は以下の用になり、S/Skeyでデータの表示になります。なお
表示モードにした場合は、メモリー切り替えと実行モードの切り替えのみしかなりま
せん。
Dsp M-1 Sampl 20us
Trigger ch0 = high
全メモリークリアの場合は以下のようになり、S/Skeyでメモリークリアができ
ます。なお、クリア実行の後は全モード表示になります。また、全メモリークリアモ
ードにすると実行モードの変更にしかなりません。
All memory clear
注意
AKI-80は必ずゴールドを24MHzで使用して下さい、それからバックアップ
用の電池を必ず接続する必要があります。そして、初めて電源を入れたときに1回だ
け全メモリークリアを必ず実行して下さい。これを行わないでデータ記録を実行する
と暴走する事があります。
最後に
疑問点等があればメールをください。出来る限りお答えするようにします。
このプログラムは、フリーウェアーなので、自由に配布可能です。
使用者自身の責任でご使用下さい。
「このソフトによってどのような損害が出ても私は責任を負いかねます。」
*簡易タイプ 2CH ロジックアナライザ ソースファイル*−−akilog00.lzh ( 約43kByt )
ファイル一覧
aki_log.c 24桁2行LCD用ソースファイル
aki_log.hex 24桁2行LCD用ヘキサファイル
aki_log.bin 24桁2行LCD用バイナリーファイル
akilog16.c 16桁2行LCD用ソースファイル
akilog16.hex 16桁2行LCD用ヘキサファイル
akilog16.bin 16桁2行LCD用バイナリーファイル
st_log.h スタートアップルーチン
aki80.h ヘッダーファイル(インクルードファイル)
ctc_cnt.h ヘッダーファイル(インクルードファイル)
lcd_drv4.h ヘッダーファイル(インクルードファイル)
stdlib.h ヘッダーファイル(インクルードファイル)
aki_log.gif 回路図
readme.txt このファイル
戻る