Pic16C715無線温度計
概略

  遠く離れた場所の温度を測定するために、測定ユニットはPIC16C715を使い
測定した温度をDTMF(プッシュホンのトーン信号)で出力します。その信号を送信
機を使い電波で飛ばします。
受信機でDTMF信号を受けて表示ユニットで温度を表示します、また表示ユニットは
高温と低音の温度アラームとデータが一定時間受信できなかった場合のデータアラーム
の3種類のアラーム検出を行っておりブザー音で知らせます。



規格
	0゚C 〜 60゚C (-10゚C 〜 80゚C)    0.5゚C ステップ
	測定間隔  JP-2 (調整モード時連続)



送信コード

   # XXXX #     A or B      XXX C X      [ XXXX ]        X
      ID      プラス/マイナス  温度データ   データNo  チェックビット    
		            C = 小数点                    ↓                 
  |<----     12 [16] byt (4bit) 加算 = cd_reg ---->| 0 - cd_reg = cd_reg    




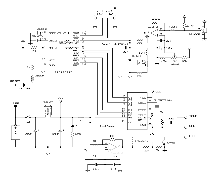
測定ユニット回路図

    ◎ JP-1
	DTMFIC、データNo送信設定	Vref/4 ステップ

		0 == M6234,No無し	1 == M6263,No有り
		2 == LC7366,No無し	3 == LC7366,No有り

		(データNo有りは同一データ1分おき2回送信)

	* 下記表示ユニットを使用する場合はNO有りにすること *


    ◎ JP-2
	送信時間切り替え	Vref/8 ステップ

		0 == 連続(調整時)	1 == 2分おき
		2 == 5分おき		3 == 10分おき
		4 == 15分おき		5 == 30分おき
		6 == 1時間おき		7 == 2時間おき

   * 表示ユニットのデータアラームの時間も合わせて変更すること。! *


 −−− 測定ユニット設定方法  −−−

 測定ユニットのJP-1及びJP-2の設定はヴォリュームによって設定を行います、
 JP-1はVrefを4等分、JP-2はVrefを8等分した電圧を境にしてA/D
 の出力をソフトで判定を行っています。そのため調整が終了してから計算を行ってか
 ら設定のVRを合わせなおして下さい。
 Vrefが理論値の4.096Vの場合の設定電圧値を書いておきます。

     JP-1     JP-2

 0   min      min
 1      1.5v     0.7v
 2   2.5v     1.3v
 3   max      1.8v
 4            2.3v
 5            2.8v
 6            3.3v
 7            max


  −−− 送信ユニットのIDの設定方法 −−−

  ソースファイルの先頭の"id2_vr" "id1_vr"をの値を書き換えてアセンブルします。

  ;**********************************************************************
  ; --- 識別ID設定 (2進化10進数)---

  id2_vr		equ	0x10		; (上位桁)
  id1_vr		equ	0x27		; 識別ID設定 (1027)

  ;		 !!1個ずつ違った数値にして下さい !!
  ;
  ;**********************************************************************


 −−− 測定温度調整方法  −−−

 概略
    調整はセンサーアンプのオフセットヴォリュームとA/Dの基準電圧(Vref)
  のヴォリュームの2個を使い合わせます。
  温度を変化させた場合、最低30分以上おいてから調整するようにして下さい。

 1・Vrefを最初に、4.096Vに調整しオフセットVRにより室温に合わせま
   す。

 2・なるべく0度に近い低温度でオフセットVRで正確に調整します。

 3・次に50度程度にし、Vref VRを調整します。この時、表示が基準よりも
   高い場合は、基準よりも0.5度から1度低く調整します。又表示が基準よりも
   低い場合は、基準よりも0.5度から1度高く調整します。

 4・再度、なるべく0度に近い低温度でオフセットVRで正確に調整します。

 5・上記 2・から4・の調整を2かいから3かい繰り返し調整を行います。


  バージョン履歴

     Ver0.2E
	自動リセット実行にて1分誤差が出るバグを修正、正式バージョン

     Ver0.2D
	自動リセット実行にて1分誤差が出るバグを修正、
	Ver0.2C パッチ当てバージョン

     Ver0.2C
	全タイマーメモリーのデータ異常のチェックを追加、
	データ異常時リセットを実行

     Ver0.2B
	24時間に1度自動リセット実行

     Ver0.2A
	クロックを32kHZに変更し省電力化
	送信時間切り替えを8ステップに変更
	データNo送信可能(4桁リングカウンター)
	初回測定を割り込みにて起動(調整モード以外)
	ウオッチドックタイマー有効

     Ver0.1B
	0度の時の異常表示バグ修正

     Ver0.1A
	スタートバージョン



表示ユニット回路図

    ◎ R Key

	  通常モード時  アラームブザーリセット
	  設定モード時 高低切り替え、設定値確定Key


    ◎ C Key

	  通常モード時  アラームブザーリセット
	  設定モード時 アップKey(Keyリピート有り)


    ◎ JP-0

	 on ----    識別ID設定モード


    ◎ JP-1

	  on  ----    外付けブザーモード


  ** アラーム設定モード **

	  R Keyを押したまま電源on、Keyをはなすとアラーム設定モード
	 になります。最初に低温アラーム設定になります、Ckeyを押すと、設
	 定値が、0.5゜Cステップでアップします。80゜Cになると次は、
	 −10.0゜Cに戻ります。低温アラームの設定を完了したらRkeyを
	  押すと高温アラーム設定となります。低温と同様にセットします。高温ア
	  ラームの設定が完了しましたら、再度Rkeyを押すと2秒待ったあと通
	  常モードに戻ります。


  ** ID設定モード **

	 JP-0をonしたまま電源onしますと、ID設定モードになります。
	 測定ユニットを接続します、そうして測定ユニットの電源をonにすれば、
	  受信したデータのIDを自動的に設定し、表示します。


  ** データアラームの時間の変更 **


 ソースファイルの先頭の"vr_armtime3"の値を書き換えてアセンブルします。 

  ;=======================================================================
  ;	無信号アラームチェック時間  (送信側 に合わせて設定) 

  vr_armtime3		equ	11		; 11分	(1 = 1分 最大255分)

  ;========================================================================

 ** 表示サンプル **

	・通常モード

	   ------------------ 	   ------------------ 
	   |*リモート オンド センサー*| 	   |*リモート オンド センサー*| 
	   | Ver2.0D Tomcat | 	   |    + 17.5゚C    | 
	   ------------------ 	   ------------------ 
		電源on	   データ受信


	・通常モードアラーム表示

	    リセットKeyをonするまでブザーが鳴ります、ただし表示は次の
	    データを受信するまで変わりません。

	   ------------------ 	   ------------------ 
	   |*リモート オンド センサー*| 	   |*リモート オンド センサー*| 
	   |+  9.5゚C *Low * | 	   |+ 31.0゚C *High* | 
	   ------------------ 	   ------------------ 
	    低温アラーム            高温アラーム

	   ------------------ 	   ------------------ 
	   |*リモート オンド センサー*| 	   |*リモート オンド センサー*| 
	   |******゚C *Data* | 	   |######゚C *Data* | 
	   ------------------ 	   ------------------ 
	  タイムアウトアラーム     データ異常アラーム
     (一定時間データが来ない) (チェックコードは正常)


	・アラーム設定モード表示

	   ------------------ 	   ------------------ 
	   |*リモート オンド センサー*| 	   |*リモート オンド センサー*| 
	   | *Low * +009.5゚C| 	   | *High* +031.0゚C| 
	   ------------------ 	   ------------------ 
	    低温アラーム            高温アラーム


	・ID設定モード表示

	   ------------------ 	   
	   |*リモート オンド センサー*| 	   
	   |#1027           | 	   
	   ------------------ 	   


  バージョン履歴
     Ver2.0F	(1999/04/01)
	リモート温度計用、タイマーアラーム時間バグ修正

     Ver2.0D
	リモート温度計用、CPU暴走対策としてウオッチドックタイマーで
	自動リセット機能を追加

     Ver2.0A
	データNo有り受信バージョン

     Ver1.0B
	アラーム時間設定最大値値変更

     Ver1.0A
	スタートバージョン



表示ユニットNEWタイプ   最高、最低温度を表示するようにしました。これに伴い、高温低温の   アラームは廃止しました。ただし、データアラームは残しています、   追加機能としてアラームが発生した後、次のデータを正常に受信する   とブザーを自動でストップするようにしました。そしてその次の正常   データ受信で表示も通常表示に戻します。 ** 表示サンプル ** ・通常モード ------------------ ------------------ |*リモート オンド センサー*| | + 17.5゚C | | Ver3.0A Tomcat | |Hi+27.5 Lo+17.0| ------------------ ------------------ 電源on    データ受信 ・通常モードアラーム表示 ------------------ ------------------ |******゚C *Data* | |######゚C *Data* | |Hi+27.5 Lo+17.0| |Hi+27.5 Lo+17.0| ------------------ ------------------ タイムアウトアラーム データ異常アラーム   (一定時間データが来ない) (チェックコードは正常) ・ID設定モード表示 ------------------ |*リモート オンド センサー*| |#1027 | ------------------ その他   強力な電波を出すと電波法に違反します。必ず電波法を守り周りに迷惑を   かけない様に注意して実験を行ってください。 最後に   疑問点等があればメールをください。出来る限りお答えするようにします。   このプログラムは、フリーウェアーなので、自由に配布可能です。   使用者自身の責任でご使用下さい。   「このソフトによってどのような損害が出ても私は責任を負いかねます。」


* 無線温度計ソースファイル*−−tpsn-a02.lzh ( 約47kByt )

ファイル内容


	TPSEN02E.ASM	---   測定ユニットソースファイル
	TPDSP20F.ASM	---   表示ユニットソースファイル(データNo有り)
	TPSEN02E.HEX	---   測定ユニット書きこみファイル
	TPDSP20F.HEX	---   表示ユニット書きこみファイル
	TPSENKIL.GIF	---   測定ユニット回路図
	TPDSPKIL.GIF	---   表示ユニット回路図
	README.TXT	---   説明ファイル



* 新温度計表示機ソースファイル*−−tpdsp30a.lzh ( 約9kByt ) ファイル内容 TPDSP30A.ASM --- 表示ユニットソースファイル(データNo有り) TPDSP30A.HEX --- 表示ユニット書きこみファイル  −−− 注意 −−−  ・ 測定ユニットのID番号はソースファイルを書き換えて設定します。  ・ 表示ユニットの無信号アラームチェック時間はソースファイルを書き換えて設定    します。  ・ アセンブラは MPASM を使用、Optuons の Radix の Decimalをチェック      (コマンドライン版は /rdec のオプションを追加すること)    −−− 測定ユニットCPU書き込み設定 −−−  クロック設定 --------------- LP  パワーアップタイマー ------- Enabled  ウオッチドックタイマー ----- Enabled  ブラウンアウトリセット ----- Enabled  パリティチェック ----------- Disabled  −−− 表示ユニットCPU書き込み設定 −−−  クロック設定 --------------- XT  パワーアップタイマー ------- Enabled  ウオッチドックタイマー ----- Enabled





戻る