

概略
テレビ及びビデオ用赤外線リモコンの送信器から送信される、コードを解析表示
します。
赤外線リモコンの受信器から出力コントロール機能をはずしコード表示機能のみ
にし、家電製品協会ホーマットに準拠していないメーカーの送信器も解析可能に
してあります。
当方でソニー製マルチメーカーリモコン送信器で確認したところ、ほとんどのメ
ーカーのコードが解析表示できました。ただし、一部解析不能のメーカーも有り
ます
バージョンUPで、受信中表示のLEDを追加しDCDCコンバーターにより乾
電池2本で動作可能になりました。
使用方法
電源を入れると、ロゴ表示をした後、家電製品協会ホーマットモードになります。
このモードで大半のメーカーのコードを解析できます。
------------------ ------------------
|IRリモコンコードカイドクキ| -> |IRリモコンコードカイドクキ|
| Ver2.5A Tomcat | -> | Rx Mode S type |
------------------ ------------------
送信器から赤外線を、センサーにあてます、うまくコードを解析出来た場合下図
の左のように表示します。エラーが有ると右のようになります。
oE --- データの桁数オーバーです。(40Byt超え)
rE --- Sモードでパルス時間が長すぎるか、短すぎる場合です
(家電協会の規格が手に入らないため個人的に決めています!)
------------------ ------------------
| 4Byt+0bit 1 | | 0Byt+4bit rE 1 |
|FD8E031F | |00 |
------------------ ------------------
上のラインに、受信したデータのバイト数が表示します、1バイトは8ビットで
端数ビットがある場合(データビットが8の倍数になっていない場合)ビットで
表示します。下に受信したデータを16進数で表示します。
------------------ ------------------
|10Byt+6bit 1->| |10Byt+6bit 2<-|
|4054896A34567889| |FD8E03 |
------------------ ------------------
上のラインの右端に表示データブロックNoを表示し、8Byt以上のデータが
有る場合に矢印を表示します。この場合切り替えキーを押す事でリング式で表示
ブロックが切り替わります。
1 --- 1〜8 Byt
2 --- 9〜16 Byt
3 --- 16〜24 Byt
4 --- 25〜32 Byt
5 --- 33〜40 Byt
データ表示中に、モードキーか切り替えキー(データが 8Byt 以下の場合のみ)
を押すと表示がモード表示に戻りま す。数回受信して、データの表示が変わらな
ければOKです。
モード切り替え
------------------
| Rx Mode M type |
|STA:NOM:AUTO:1DT|
------------------
次に、切り替えキーを押すと
------------------
| Rx Mode M type |
|NoS:NOM:AUTO:1DT|
------------------
STAがNoSに表示が変わります。これはスタートパルス(リーダー部)の有
無です。STAでスタートパルス有り、NoSでスタートパルス無しで最初から
データとなっている場合に対応します。もう一度切り替えキーを押すとSTAに
戻ります。
次にモードキーを押すとカーソルがNOMの0の下に来ます、ここで切り替えキ
ーを押すとREB表示になります。NoSになっていた場合は次のAUTOも数
値表示に変わります。
------------------ ------------------
| Rx Mode M type | | Rx Mode M type |
|STA:REB:AUTO:1DT| |NoS:REB: 1.0:1DT|
------------------ ------------------
これは、変調方式の切り替えで家電製品協会ホーマットではPPM方式で、パル
スとパルスの間隔ででデータの1と0を現していますが、ソニーはパルスの幅で
データの1と0を現しています。NOMでは家電製品協会ホーマットに、REB
でソニー方式に対応します。
次にモードキーを押すとカーソルがAUTOのTの下に来ます、ここで切り替え
キーを押すと数値表示(1.0)に変わります続けて切り替えキーを押すと0.
1ずつ上がって行きます、3.0になると次に0.2に戻り続けて切り替えキー
を押すとまた0.1ずつ上がって行きます。
------------------
| Rx Mode M type |
|STA:NOM: 1.0:1DT|
------------------
これは、データの1と0の判定を自動で出来ないときの為のモードで、単位は
msです。この時間よりも長い場合を1、短い場合を0としています。
AUTOでは、家電製品協会ホーマットの時はパルス時間の1.25倍、ソニー
方式では、パルス間隔時間の1.25倍になっています。
次にモードキーを押すとカーソルが1DTのDの下に来ます、ここで切り替えキ
ーを押すとCONとなります。
------------------
| Rx Mode M type |
|STA:NOM:AUTO:CON|
------------------
これは、連続して送信するデータを最大8バイトまでそのまま表示します。1D
Tの時は、同じデータを繰り返し送信していてもデータとデータの間が時間が長
く空くため、それを判断し1ブロックのデータのみを表示しますが。シャープ方
式とビクターの一部では2ブロックのデータを送信してくる為、1ブロック表示
ではうまくいかないためのモードです。
次にモードキーを押すと、S type モードに戻ります。AUTOモードを替
えた場合はここまで戻さないとAUTOに戻せません。
簡単な赤外線リモコンのパルス波形の説明がPIC16F84使用赤外線リモコ
ン送信器 のページに書いてあります。
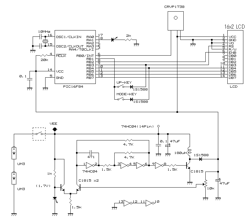
回路図
メーカー別モード設定例
NEC、日立、東芝、ビクター、サンヨー、松下、パイオニア
------------------
|ヒカリ リモコン ジュシンキ |
| Rx Mode S type |
------------------
松下一部
------------------
| Rx Mode M type |
|STA:NOM:AUTO:1DT|
------------------
ビクター一部
------------------
| Rx Mode M type |
|STA:NOM:AUTO:CON|
------------------
ソニー
------------------
| Rx Mode M type |
|STA:REB:AUTO:1DT|
------------------
シャープ
------------------
| Rx Mode M type |
|NoS:NOM: 1.0:CON|
------------------
三菱
------------------
| Rx Mode M type |
|NoS:NOM: 1.0:1DT|
------------------
ソニーのリモコンはキャリアの周波数が40KHzですが38KHzのセンサー
で見ていますがたぶん大丈夫だと思います。
付属のソースファイルは、マイクロチップ社の mpasm.exe でアセンブルしていま
す。数値のオプションを10進数(BCD)にして下さい、その他はデホルトで
いけるはずです。
コンフィギュレーションワードの設定は、コードプロテクションはOFF、ウォッ
チドッグタイマはOFF、パワーアップタイマイネーブルはON、オシレータ選
択はHSにして、書きこんでください。
参考文献
トランジスタ技術 1998年12月号
最後に
疑問点等があればメールをください。出来る限りお答えするようにします。
このプログラムは、フリーウェアーなので、自由に配布可能です。
使用者自身の責任でご使用下さい。
「このソフトによってどのような損害が出ても私は責任を負いかねます。」
ファイル内容 picrcn25.asm ソースファイル picrcn25.hex Hexファイル picrcn22.gif 回路図 readme.txt 説明 バージョン履歴 Ver 2.5A 00/08/06 エアコンリモコン対応桁数UP、ロゴ表示修正、センサー立ち上がり待ち 時間変更、オーバーER時端数bit表示異常修正 Ver 2.4A 00/07/03 受信中表示LED追加、Keyタイミング修正 Ver 2.2A 00/05/06 リバースモード、判定タイミングマニュアルモードバグ修正 Ver 2.1A 00/03/03 1,0 判定タイミングをマニュアル設定可能にした Ver 2.0A 99/12/14 コード解読モードのみにし、家電標準モード以外にも対応 Ver 0.1B 98/12/23 設定モードで操作した後、通常モードにし再び設定モードに戻すと、受信 しないで、Key操作が出来てしまうバグを修正。 Ver 0.1A 98/12/18 スタートバージョン