AT90S1200,2313ライターソフト


パラレルポート接続の、簡易AT90S1200,2313ライターソフトを作成しました
ので公開しました。一応AT90S1200,2313で書きこみテストを行なっています。



動作環境

  ペンティアム100Mhz、ポートアドレス( 0378H )のDOS/V機の
  Win98のDOS窓のフルスクリーンモードとPC9821Xa/c
  9wのWin95のDOS窓のフルスクリーンモードとエプソンPC2
  86NETO-F(cpu V30)のDOS3.3で動作の確認を行っていま
    す。
  ただし at90s12w.ini ファイルを書き換えることにより、最近の高速機
  種で動作するように考えて作成しています

制限事項

  シリアルモードプログラムの為、Fuse Bit の書き換えは出来ません。

  プログラムを書き込む為のファイルはアトメル社のホームページで公開
  しているアセンブラから出力したヘキサファイルにのみに対応していま
  す。

    データEE-PROMに書き込むファイルもヘキサファイルにのみに対応
  しています。アドレスを指定して、db命令で書けば作れると思いますが
  実際に試していません。チェックサムを無視していますから、ノートパッ
  ド等でプログラムのHEXファイルのデータ部を修正して作成が可能です
  テストはそうしました。

         アトメル社のホームページ    http://www.atmel.com/ 


コンパイラ
  TURBO C Vr1.5 ほとんど誰も知らないバージョンで作成しています


設定ファイル作成方法

    1.setwat90.exe を /m のオプションをつけて実行します。メッセージに
    したがって設定を行うと自動的に作成します。


  2.自動作成では、P5-100MHzよりも早いCPUのマシンの場合タ
    イマー基準値が 460 よりも大きくならない為手動にて、タイマー基準
    値を修正する必要があります。
    setwat90.exe を /c のオプションをつけて実行し、ライターのVppの
    出力時間が約10秒になるようにタイマーの基準値を使用機種にあわせ
    てノートパッド等で値を大きい値に修正します。
    作者の、P5-100MHzのDOS/V機の、設定ファイル内容は以下
    のようになっています。

              ----------------------------------------------------------------

この値を修正-->	397		; タイマー基準値(10進数  最大 65000 )
		0378		; ポートアドレス(16進数 4桁  )
				; DOS/V は 0278, 0378, 03BC
				; PC9801,9821 は 0040, 0140

              -----------------------------------------------------------------



使用方法

	Win98のDOSの日本語モードでフルスクリーンモードにし。

	C:>at90s12w 

	と入力すると、使用法が表示しますからそれにしたがって、ご使用下さい。


おまけ
	隠しオプション機能として、波形を確認する為の /t が有ります。チップを
	載せないで書きこみを実行することが出来ますから、オシロ等で波形観測が
    出来ます、ライターのチェックに使用してください。




バージョン履歴

   v1.01	1999/10/17

	書きこみ中表示LEDのONのタイミングを一部修正
	隠しオプションの公開

   v1.00
	スタートバージョン


最後に

  疑問点等があればメールをください。出来る限りお答えするようにします。

  このプログラムは、フリーウェアーなので、自由に配布可能です。
  このプログラムは、I/Oポートを直接操作しています、場合によっては、
  本体および書き込むICを破損することもあります、使用者自身の責任
  でご使用下さい。

  「このソフトによってどのような損害が出ても私は責任を負いかねます。」






*AT90S1200,2313ライターソフト*−−at90w-02.lzh ( 約37kByt )
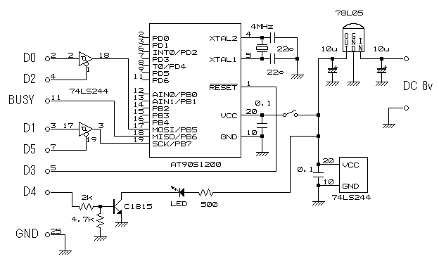
ファイル内容 at90s12w.exe AT90S1200,2313ライター実行ファイル setwat90.exe 設定ファイル作成実行ファイル at90s12w.c ソースファイル setwat90.c ソースファイル at90s12w.gif AT90S1200,2313ライター回路図 readme.txt 使用説明ファイル




戻る